Logo van Gemeente Noordoostpolder dat doorverwijst naar de homepage van Gemeente Noordoostpolder
Logo van Gemeente Noordoostpolder dat doorverwijst naar de homepage van Gemeente Noordoostpolder

LIOR - Bluswatervoorzieningen

Gemeentes zijn verantwoordelijk voor de openbare blusvoorzieningen. Daarom is het voorbereidingsproces in LIOR opgenomen.

Tijdens het ontwikkelingsproces van uitbreidingsplannen is het zaak dat de blusvoorzieningen in de meest gewenste vorm in het ontwerp worden meegenomen. 

Hieronder worden een aantal proces schetsen in voorkeur via stroomschema’s weergegeven. 

1. Open water
Bluswateronttrekking rechtstreeks uit het open water heeft de voorkeur. 

2. Bluswaterriool
Het open water kan vervolgens mogelijk ook via een regenwater- en/of bluswaterriool worden onttrokken. 

3. Aansluiting waterbedrijf
Is het niet inpasbaar in het ontwerp, dan kan de (traditionele) brandkranen mogelijk weer een oplossing zijn. Omdat we spaarzaam met drinkwater moeten omgaan en het waterbedrijf niet altijd de zekerheid kan bieden om de gewenste hoeveelheid bluswater (per brandkraan 30 m³ per uur voor woongebieden en 60 m³ per uur voor bedrijfsterreinen). Heeft de traditionele oplossing niet meer de gemeentelijke voorkeur.  

4. Brandput boren
Zijn de 3 voornoemde bluswatervoorzieningen niet inpasbaar of het waterbedrijf kan geen garanties bieden qua bluswatercapaciteit voor de brandkranen. Dan is een boorput(ten) of brandput(ten) genaamd een optie om aan de bluswaterwatervoorzieningen te voldoen. Voor deze laatste optie is een aanlegvergunning bij het waterschap Zuiderzeeland nodig. Deze bronnen moeten cyclisch getoetst worden op bruikbaarheid.  

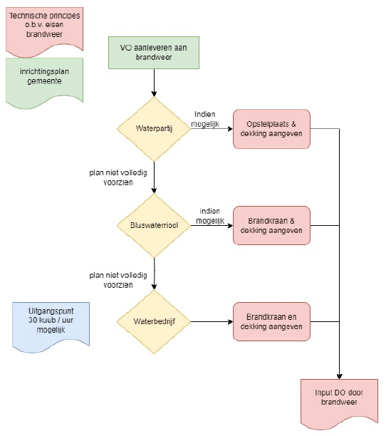
Op basis van deze 4 blusvoorzieningen mogelijkheden is hieronder een proces schetsing weergegeven.

De 3 fases kunnen worden opsplitsten in voorlopig ontwerp (VO), definitief ontwerp (DO) en Tracétekening.
Kleur in het stroomschema: groen = gemeente, rood = brandweer en blauw = waterbedrijf.

Stroomschema bluswatervoorziening - Voorlopig ontwerp

Stroomschema bluswatervoorziening - Voorlopig ontwerp

Stroomschema bluswatervoorziening - Voorlopig ontwerp

Stroomschema bluswatervoorziening - Definitief ontwerp

Stroomschema bluswatervoorziening - Definitief ontwerp

Stroomschema bluswatervoorziening - Definitief ontwerp

Stroomschema bluswatervoorziening - Tracétekening

Stroomschema bluswatervoorziening - Tracétekening

Stroomschema bluswatervoorziening - Tracétekening

  • Wanneer het VO (Voorlopig Ontwerp) klaar is, met de straten, huizen en voorlopige riolering,  dan ook de brandweer hierbij betrekken. 
  • Wanneer het VO in een DO is verwerkt, kunnen de gewenste partners (Brandweer en zo mogelijk het waterbedrijf) opmerkingen m.b.t. de veiligheid en de duurzame haalbaarheid kenbaar maken. 
  • Bij wijziging en aanvulling in het ontwerp zal er (extra) afstemming nodig zijn met de brandweer en eventueel met het waterbedrijf.